





阅读 17165 评论 50








这种情况应该怎么搞?
10-20 熟悉的陌生人2
现在吃饭,看啥都像预制菜
10-20 义乌铁王
义乌这家三甲医院,扩建!
10-22 资讯小能手
昨晚双十一,凑了一晚的单!得宝1.6一包,划算吧?大家都买了..
10-21 橙子c
洗衣服忘记掏口袋了,这种痛苦有多少宝子体验过,你们是怎么处理..
前天 13:44 不美丽
隔着屏幕流口水!义乌今年首锅红糖飘香开榨!
10-21 资讯小能手
这衣服看起来真的像保洁吗哈哈哈哈
10-22 高小花
义乌这个让人不知道怎么穿衣服的城市
10-20 星光闪闪
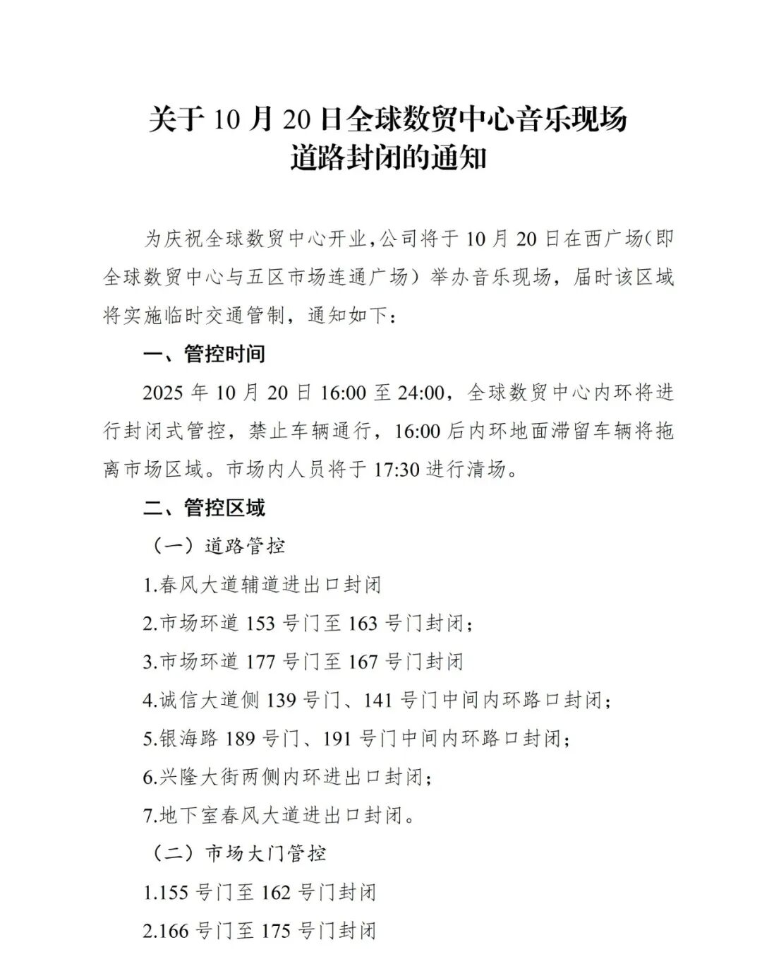
大型音乐活动来了!义乌临时交通管制
10-20 资讯小能手
今天起,12306又有新变化!
10-20 资讯小能手









